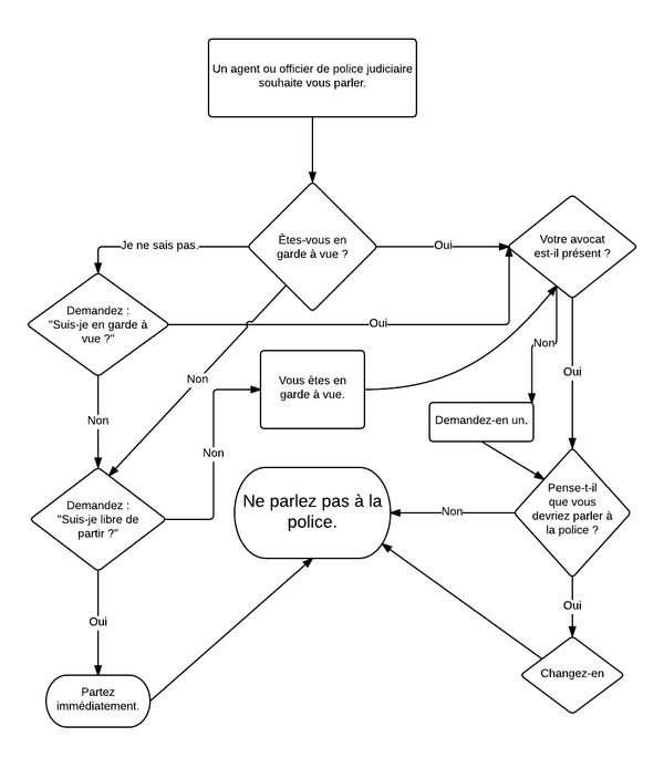
Schéma des options possible en cas d’interpellation / garde à vue : le conseil de Maitre Eolas est "Ne parlez pas à la police."
Clair, net et précis.
Crédits : https://twitter.com/Maitre_Eolas/status/684542209148977152/photo/1
mercredi 6 janvier 2016, par
Schéma des options possible en cas d’interpellation / garde à vue : le conseil de Maitre Eolas est "Ne parlez pas à la police."
Clair, net et précis.
Crédits : https://twitter.com/Maitre_Eolas/status/684542209148977152/photo/1